Try a synonym, or sign up to suggest a template from the app.
BioRender Template
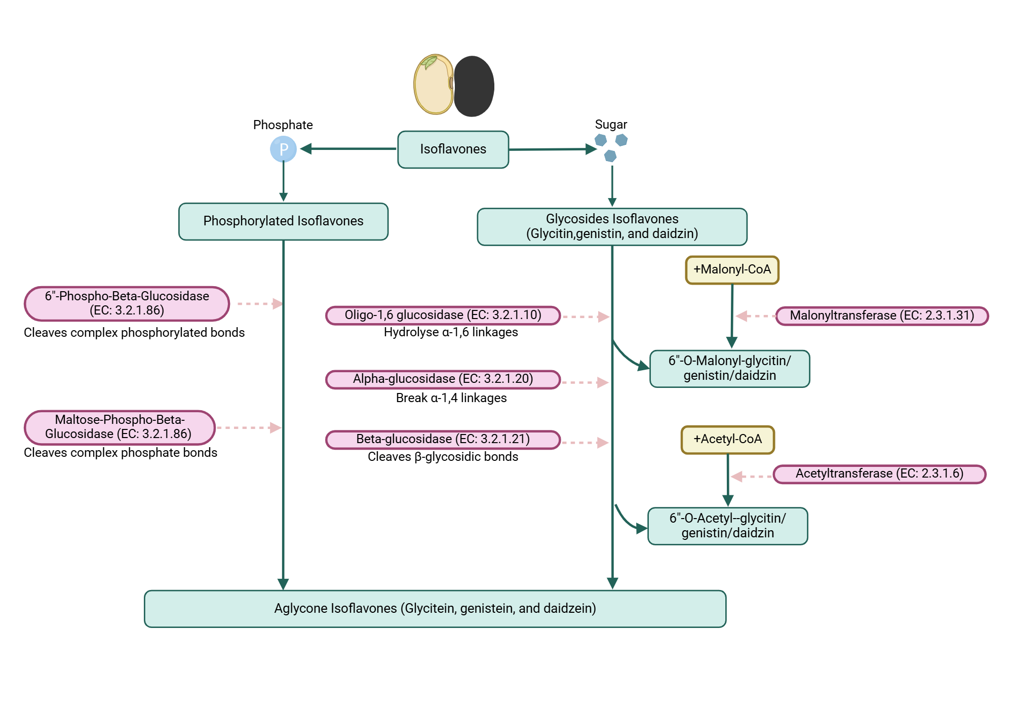
Bacterial enzyme on isoflavone aglycone
Description
Bacterial enzyme on isoflavone aglycone
Use this templateThis template is fully editable in BioRender with a free BioRender account — no credit card required to sign up.
Don’t start from scratch.
Create professional scientific illustrations quickly and easily, even without any design expertise
- Get started with a huge library of editable icons and templates such as common biological pathways, anatomy, or genetics.
- Create figures that effectively communicate your research in half the time using our editable icons.
- Use our PDB tool to quickly generate and customize protein structures.
.gif)




